Créée le 3 juin 1997 par les trois périmètres de gestion de déchets que sont GEDREL (Lausanne, l'est et le nord de la région lausannoise), VALORSA (l'ouest de la région lausannoise, le Gros-de-Vaud et l'ouest du canton, de Morges à la Vallée de Joux) et STRID (le Nord vaudois), TRIDEL SA est une société anonyme reconnue d'utilité publique, dont le siège est à Lausanne.
Le 21 mars 2013, le périmètre SADEC, représentant la région de La Côte, a rejoint les trois autres actionnaires en entrant à son tour au sein du capital-actions de TRIDEL SA.
Ceci permet à l'usine TRIDEL de traiter et valoriser les déchets urbains d'environ 600'000 habitants du canton de Vaud.
Une usine d’incinération capable de valoriser les déchets de ses actionnaires dans les deux fours d’une puissance totale de 80MW.
Un tunnel ferroviaire d’une longueur de 3km800 reliant Sébeillon à La Sallaz. Des trains circulent chaque jour permettant l’acheminement des déchets au moyen du rail.
Une galerie technique vers l’usine lausannoise de Pierre-de-Plan permettant le transfert de l'énergie électrique et thermique distribuée à la population lausannoise.
Le capital-actions de TRIDEL SA se monte à CHF 11’000’000.-, divisé en 11’000 actions de CHF 1’000.- nominal
| GEDREL SA | VALORSA SA | STRID SA | SADEC SA |
| 4'016 ACTIONS | 3'963 ACTIONS | 1'540 ACTIONS | 1'481 ACTIONS |
| 36,51% | 36,03% | 14% | 13,46% |
|
ADMINISTRATION Tél. : 021 315 79 11 |
Administration Tél. : 021 862 71 63 |
|
Administration Tél. : 024 424 01 11 |
Administration Tél. : 022 362 89 09 |
|
|
|
|
Centre de tri Chemin de l'Usine à Gaz 20
|
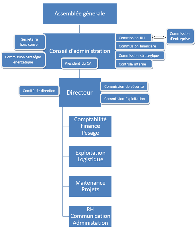
Les statuts de TRIDEL SA prévoient que les membres du Conseil d’administration sont nommés pour une durée correspondant à celle d’une législature communale vaudoise, soit pour 5 ans. Chaque périmètre actionnaire a droit à deux représentants, élus par l’Assemblée générale, alors qu’un membre du Conseil d’administration est désigné d’office par la Commune de Lausanne.
| FONCTION | NOM | REPRESENTATION | ENTREE EN FONCTION |
| PRESIDENT | CEDRIC ECHENARD | SADEC | 2018, membre depuis 2017 |
| VICE PRESIDENT | GREGORY WYSS | VALORSA | 2022 |
| MEMBRES | LAURENT AUCHLIN | SADEC | 2022 |
| ROGER HUG | STRID | 2017 | |
| JEAN-PHILIPPE PETITPIERRE | STRID | 2007 | |
| BERNARD EBENER | VALORSA | 2022 | |
| JEAN-FRANCOIS THUILLARD | GEDREL | 2018 | |
| MARC ZOLLIKER | GEDREL | 2017 | |
| STEPHANE BEAUDINOT | VILLE DE LAUSANNE | 2022 | |
| SECRETAIRE HORS CONSEIL | NICOLAS GILLARD | 2006 |
